Hızlı Erişim
ÜBYS
E-POSTA
Türkçe
Türkçe
English
ARA
Hızlı Arama
BANDIRMA ONYEDİ EYLÜL ÜNİVERSİTESİ
SAĞLIK BİLİMLERİ FAKÜLTESİ
SAĞLIK YÖNETİMİ BÖLÜMÜ
HAKKIMIZDA
Genel Bilgiler
Sayılarla Bölümümüz
Yönetim Şeması
Misyon & Vizyon
Eğitim Amaçları
Program Çıktıları
Yüksek Lisans Programı
Komisyonlar
Komisyonlar
Komisyon Görev Tanımları
Komisyon İş Akış Şemaları
Kalite Yönetim Sistemi
Stratejik Plan ve İzleme Raporları
Faaliyet Raporları
Memnuniyet Anket Sonuçları
Bölüm Danışma Kurulu
Dış Paydaşlar
Araştırma ve Geliştirme
Toplumsal Katkı
Akademik Performans İzleme
ANABİLİM DALLARI
Sağlık Yönetimi Anabilim Dalı
PERSONEL
Akademik Yönetim
İdari Yönetim
Akademik Personel
İdari Personel
Formlar
Akademik Danışmanlık
Akademik Danışmanlar
Akademik Danışmanlık Formu
DERS BİLGİLERİ
Ders Planları
Ders İçerikleri - ÜBYS
Ders Programı
Ders İçerikleri ÜBYS Drive Klasörü
ÖĞRENCİ
Akademik Takvim
Sınav Takvimi
Mesleki Uygulama
Mesleki Uygulama Eğitim Dosyası Hazırlama Rehberi
Mesleki Uygulama Usul ve Esaslari ile Ekleri
Meslek Uygulama Dersi İş Akış Şeması
Mesleki Uygulama Formlar
Mesleki Uygulama Bilgilendirme Videosu
Yaz Stajı
Yaz Stajı Uygulama Esasları
Yaz Stajı Formlar
Kariyer Kapısı
Öğrenci Temsilcileri
Çift Anadal-Yandal Programı
Değişim Programları
Erasmus+
Mevlana
Farabi
Anlaşmalar Listesi
Sağlıklı Yönetim Topluluğu
Sosyal, Kültürel ve Bilimsel Etkinlikler
Sosyal, Bilimsel ve Kültürel Etkinlik Planı
Okuma Önerileri
Diploma Sorgulama Ekranı
Yönetmelikler ve Yönergeler
Mezun
Mezun Ofisi Web Sayfası
Mezun Öğrencilerimizle WhatsApp Grubu
BANÜ Mezun Ofisi Bilgilendirme Metni
Yaşam Boyu Öğrenme
Engelsiz Üniversite Öğrenci Birimi
İLETİŞİM
İletişim
Dilek, Öneri, Görüş ve Şikayet
MENU
ANA SAYFA
Yönetim Şeması
Gösterim:
986
Yönetim Şeması
Yönetim Şeması
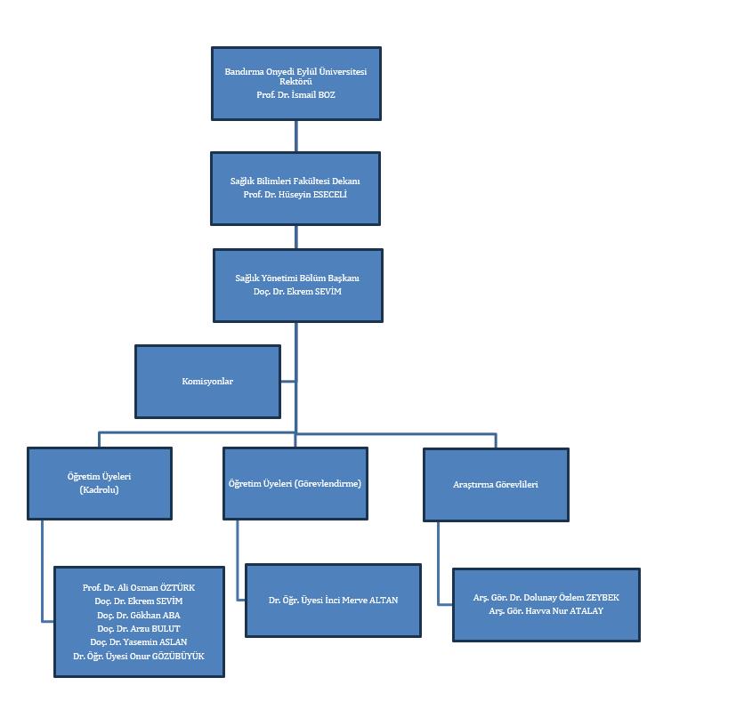
Sağlık Yönetimi Bölümü Yönetim Şeması (2026)
HAKKIMIZDA
GENEL BİLGİLER
SAYILARLA BÖLÜMÜMÜZ
YÖNETİM ŞEMASI
MİSYON & VİZYON
EĞİTİM AMAÇLARI
PROGRAM ÇIKTILARI
YÜKSEK LİSANS PROGRAMI
KOMİSYONLAR
KOMİSYONLAR
KOMİSYON GÖREV TANIMLARI
KOMİSYON İŞ AKIŞ ŞEMALARI
KALİTE YÖNETİM SİSTEMİ
STRATEJİK PLAN VE İZLEME RAPORLARI
FAALİYET RAPORLARI
MEMNUNİYET ANKET SONUÇLARI
BÖLÜM DANIŞMA KURULU
DIŞ PAYDAŞLAR
ARAŞTIRMA VE GELİŞTİRME
TOPLUMSAL KATKI
AKADEMİK PERFORMANS İZLEME
ANABİLİM DALLARI
SAĞLIK YÖNETİMİ ANABİLİM DALI
PERSONEL
AKADEMİK YÖNETİM
İDARİ YÖNETİM
AKADEMİK PERSONEL
İDARİ PERSONEL
FORMLAR
AKADEMİK DANIŞMANLIK
AKADEMİK DANIŞMANLAR
AKADEMİK DANIŞMANLIK FORMU
DERS BİLGİLERİ
DERS PLANLARI
DERS İÇERİKLERİ - ÜBYS
DERS PROGRAMI
DERS İÇERİKLERİ ÜBYS DRİVE KLASÖRÜ
ÖĞRENCİ
AKADEMİK TAKVİM
SINAV TAKVİMİ
MESLEKİ UYGULAMA
MESLEKİ UYGULAMA EĞİTİM DOSYASI HAZIRLAMA REHBERİ
MESLEKİ UYGULAMA USUL VE ESASLARİ İLE EKLERİ
MESLEK UYGULAMA DERSİ İŞ AKIŞ ŞEMASI
MESLEKİ UYGULAMA FORMLAR
MESLEKİ UYGULAMA BİLGİLENDİRME VİDEOSU
YAZ STAJI
YAZ STAJI UYGULAMA ESASLARI
YAZ STAJI FORMLAR
KARİYER KAPISI
ÖĞRENCİ TEMSİLCİLERİ
ÇİFT ANADAL-YANDAL PROGRAMI
DEĞİŞİM PROGRAMLARI
ERASMUS+
MEVLANA
FARABİ
ANLAŞMALAR LİSTESİ
SAĞLIKLI YÖNETİM TOPLULUĞU
SOSYAL, KÜLTÜREL VE BİLİMSEL ETKİNLİKLER
SOSYAL, BİLİMSEL VE KÜLTÜREL ETKİNLİK PLANI
OKUMA ÖNERİLERİ
DİPLOMA SORGULAMA EKRANI
YÖNETMELİKLER VE YÖNERGELER
MEZUN
MEZUN OFİSİ WEB SAYFASI
MEZUN ÖĞRENCİLERİMİZLE WHATSAPP GRUBU
BANÜ MEZUN OFİSİ BİLGİLENDİRME METNİ
YAŞAM BOYU ÖĞRENME
ENGELSİZ ÜNİVERSİTE ÖĞRENCİ BİRİMİ
İLETİŞİM
İLETİŞİM
DİLEK, ÖNERİ, GÖRÜŞ VE ŞİKAYET